Halo Guys!
Balik lagi bersama saya. Ini adalah tugas UTS 2 A saya.
Sebelumnya saya pernah memberi tahu kalau untuk penjelasan lebih dalam mengenai Bisnis Proses Modul Messaging akan dijelaskan di #UPERP9UTS02A dan inilah penjelasannya sebagai berikut.
Eits....tapi sebelumnya saya akan memberikan lagi hasil screenshoot dari Bisnis Proses Modul Messaging
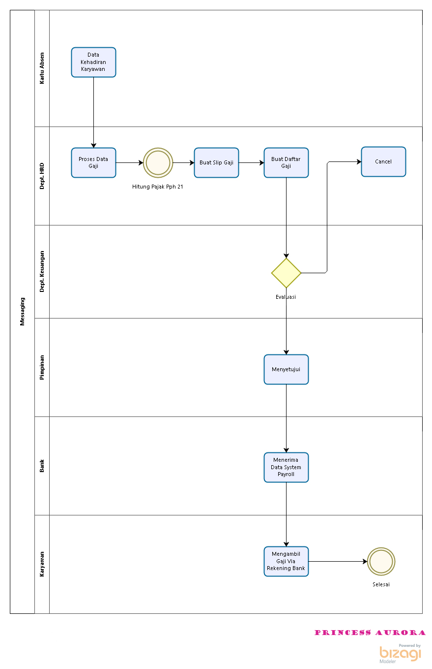
Pada modul messaging ini terbagi menjadi beberapa bagian diantaranya yaitu Kartu Absen, Dept. HRD, Dept. Keuangan, Pimpinan, Bank dan Karyawan. Untuk Bisnis Proses di Modul Messaging juga sebenarnya terkait untuk pembayaran karyawan.
Berikut ini merupakan penjelasan untuk Modul Messaging dengan bagian cabang yang berbeda :
- Pada Modul Messaging, Bagian pertama yaitu Kartu Absen dimana pada Bagian tersebut terdapat Data Kehadiran Karyawan yang didalamnya untuk menginput atau memasukkan kehadiran karyawan saat masuk kerja dalam melakukan aktivitas normal perusahaan dalam satu periode.
- Selanjutnya Dept. HRD melakukan Proses Data Gaji agar dapat menghitung Pajak Pph 21 sehingga pihak HRD membuat slip gaji untuk setiap karyawan. Lalu setelah itu membuat daftar gaji agar lebih terencana dan sesuai dengan yang telah ditentukan.
- Pada Dept. Keuangan pihak yang berada di dalamnya melanjutkan pekerjaan dari pihak HRD dimana pihak Keuangan melakukan evaluasi dari daftar gaji yang telah dibuatnya, karena untuk mengurangi kekurangan dan kesalahan yang telah dibuat oleh pihak HRD.
- Pada keuangan sendiri melaukan evaluasi untuk gaji yang telah dibuat agar mendapatkan persetujuan dari pimpinan mengenai gaji yang telah di buat oleh pihak HRD. Tetapi jika pimpinan tidak menyetujui maka akan dibalikkan lagi untuk diatur ulang mengenai gaji yang telah dibuat oleh HRD bahkan bisa kembali lagi ke pihak HRD untuk cancel daftar gaji yang telah dibuatnya.
- Di bagian pimpinan sendiri hanya menyetujui hasil dari Dept. Keuangan mengenai Daftar Gaji yang telah di evaluasi oleh Dept. Keuangan jika proses mengenai evaluasi tersebut sesuai dengan apa yang disetujui oleh pimpinan.
- Selanjutnya Bank hanya menerima data system payroll, dimana Bank sendiri menerima hasil daftar gaji karyawan yang telah disetujui oleh pimpinan. Karena bank akan mengeluarkan gaji jika pimpinan menyetujui.
- Terakhir pada bagian Karyawan hanya mengambil gaji via rekening bank. Karena proses untuk pengambilan gaji tersebut harus memenuhi tahap-tahap yang telah ditetapkan dalam suatu periode usaha yang normal. Karyawan pun mendapatkan gaji yang telah ditentukan oleh Pimpinan dengan melewati HRD dan Keuangan karena sebagai suatu upaya pekerjaan untuk menjadikan seseorang dapat bekerja sesuai dengan pekerjaannya. Akhirnya karyawan pun telah menerima gaji yang dikirimkan oleh Bank.
Yap!
Inilah penjelasan mengenai Bisnis Proses Modul Messaging. Mohon maaf apabila ada kekurangan, semoga yang saya jabarkan dapat dipahami dan dimengerti.
See You!
Best Regards,
Sheila Melvani
